2026 年,AI 技术已从概念炒作进入实战。
我们见证了 ChatGPT、DeepSeek 等通用大模型的爆发,它们能写诗、编代码甚至生成短剧,但在医生的临床一线,却时常感到 AI 技术还在各科室门口「徘徊」。
医学类 AI 到底能不能成为医生的临床战友呢?我们与几位奋战在三甲医院临床与科研一线的医生聊了聊,他们正在使用一款名为「氢离子」的阿里健康 AI 产品。
这款主打「循证 + 低幻觉」的医学 AI,究竟在哪些真实场景里解决了医生的痛点?以下是来自一线的真实体验。
场景一:复杂病例的「诊疗加速器」
讲述人:谢医生 | 麻醉科医生
关键词:多学科会诊(MDT)、用药冲突、说服手术医生
麻醉医生常被戏称为「手术室里的全科医生」,因为我们不仅要管麻,还要在术前把关患者的所有基础病。
前几天,一位 70 岁的患者要进行肺部结节手术,但术前动态心电图显示 24 小时室性早搏高达 11,000 多次。外科医生觉得患者没症状,想直接做。但我作为麻醉医生,必须评估围术期的心血管风险。
我需要强有力的证据来说服外科医生推迟手术,先治心脏。
翻指南太慢,我直接问「氢离子」:「患者 70 岁,需要接受肺部结节手术,术前动态心电图检查提示存在频发室性早搏,24 小时室性早搏频率 11,228 次,术前是否需要干预?」

图片来源:氢离子
它的回答非常犀利且专业:「……属于频发室性早搏。尽管患者无明显症状且心脏结构正常,但鉴于其高负荷室早及即将接受非心脏手术,建议术前进行干预治疗。」
我看了一下「氢离子」的回复,与我们现在执行的标准基本相符,近些年的一些最新变动也囊括进去了,可见参考的证据内容是很新的。
最让我信服的是其透明度:针对重要的医学建议,「氢离子」会将支撑该建议的关键证据完整、清晰地列举出来。这让我能一目了然地看到,它的建议绝非空想或胡说八道。
如果想进一步了解这些「证据」,还能直接点进去看原文。不论中文、英文都可以进一步查证。
提到英文指南,通常这个时候我会头大一圈,不是读不懂,是读起来特慢。「氢离子」的一键中文翻译,不限次不收费(之前用的翻译要么不准,要么付费,要么粘贴复制搞来搞去很麻烦),且翻译比较通顺,各种医学术语它都能认出来,用它看就快了很多。

图片来源:氢离子
在麻醉科,很多时候我们是在和时间赛跑,也是在和不同科室的「路径依赖」博弈。「氢离子」不仅能帮我快速整合多学科的证据,还能用外科医生听得懂的语言达成共识。
它不是替代我做决策,而是帮我把「我觉得」变成了「指南认为」。
场景二:碎片时间的「效率武器」
讲述人:急诊狼人 | 急诊科医生
关键词:门诊效率、知识刷新、病例汇报
在急诊科和门诊,时间是以「下一个患者」为单位计算的。我们没有时间坐在电脑前慢慢查 UpToDate,我们需要的是「秒回」。
前段时间,科室临时通知我要做一个关于「顽固性低钠血症」的病例分享。单纯汇报诊治经过并不难,但要把「为什么补钠策略需要调整」讲清楚,就需要理清背后的循证逻辑。

图片来源:氢离子
我让「氢离子」从循证角度帮我梳理疾病目前的主流诊疗路径、关键证据节点以及可能的争议点。它瞬间给出了一个结构化的诊疗路径:先分容量状态(低容量、等容量、高容量),再定补钠方式。
此外,它还特别强调了「过纠正」后的救援策略——使用去氨加压素配合 5% 葡萄糖,这正是我病例中缺失的关键逻辑链。
「氢离子」算是我在众多医学 AI 工具里,思路结构最贴近临床决策路径的。它的回答通常围绕诊疗分层、关键判断点以及对应处理策略展开,而不是百科式铺陈。这种结构本身就符合我们日常思考病例的方式。
AI 做的不是替我们医生做决定,而是帮助我们把「印象里该早点做」这个经验判断,补上了可追溯的风险分层依据。
在门诊和教学查房中, 无论是面对不常见的出血热诊断,还是复杂的电解质紊乱,「氢离子」都能帮我快速搭建起符合指南的诊疗框架。它不替我思考,但它让我思考得更快、更有底气。
场景三:科研瓶颈的「文献破壁者」
讲述人:盐小姐 | 肿瘤科 PhD
关键词:文献检索、中英对照、科研选题
作为一名还在读博的肿瘤科医生,我对待医学 AI 的态度是极其苛刻的,PhD 阶段我做的正是医学人工智能相关研究,这让我对 AI 始终保持一种双重态度:它对科学的贡献和潜力我毫不怀疑,但 AI 在医学场景中的幻觉风险始终保持高度警惕。
在研究「癌性恶病质」(Cancer Cachexia)这个课题时,我遇到了瓶颈。
这是一个涉及肿瘤、营养、代谢的复杂领域,文献浩如烟海,且更新极快。我需要快速知道:目前最新的治疗靶点有哪些?2025 版指南有什么更新?
我用「氢离子」搜索:「Cancer Cachexia 最新研究进展及治疗靶点」。意外的是,它没有给我一堆杂乱的链接,而是直接整合了 2025 年最新指南和几篇发表在《Nature》子刊上的综述。它清晰地列出了关键治疗靶点与代表性候选药物。

图片来源:氢离子
如果把它和 PubMed、知网或各类指南 App 放在一起比较,「氢离子」的核心价值并不是「取代谁」,而是补上了中间那一层断层。它并不替代原始文献数据库,而是在检索、筛选、理解和溯源之间,提供了一个更符合本土临床语境的整合层。
作为一个需要大量阅读英文文献的科研医学人,我现在经常在「氢离子」里上传 PDF,让它一键翻译。他能保留原文的逻辑结构,甚至自动标注影响因子和分区。让我从繁琐的「找文献、读文献」中解放出来,更多地去思考「为什么」。
场景四:夜班的「循证兜底」工具
讲述人:瑞兹 | 华中科技大学 临床医学硕士在读
关键词:低幻觉、证据溯源、夜班急救
凌晨两点多,一位糖尿病患者夜间血糖升至 18 mmol/L。
按我往常的习惯直接打 6 个单位胰岛素就行了。但问题在于,这个患者还合并了很多基础疾病,比如慢性肾功能不全、高血压等,因此其整体状态并不是那种可以简单套流程的类型。

图片来源:瑞兹
那一刻我脑子里其实有一个大方向,但真正让我停住的,是几个很具体的问题:在这种合并背景下,这个血糖水平是不是需要立刻升级处理?不同指南、不同人群,对类似情况的态度有没有差别?我记得的那套原则,是不是已经被更新过?
我现在真正需要的是确认在类似人群和背景下,主流指南是如何界定这种情况的。只要这一点确认了,后续不管是继续观察、调整策略,还是立刻请示上级,我心里都是稳的。
我需要的不是「让 AI 决策」,而是用它快速查「证据」。
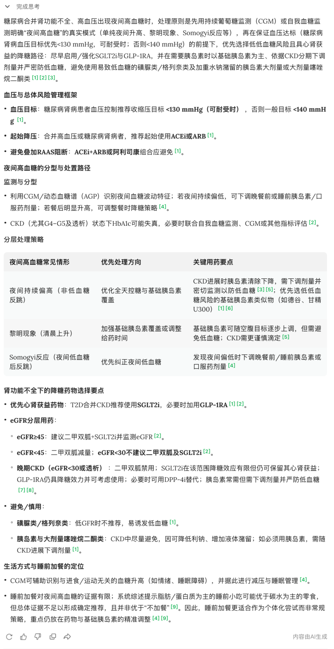
这时,我打开「氢离子」,输入了「糖尿病合并肾功能不全、高血压,夜间高血糖处理原则」。
不到十秒,答案呈现出来。它没有直接给我一个医嘱,而是把最新的指南、共识中关于夜间高血糖处理的内容整合起来摆在了我面前。

图片来源:氢离子
它告诉我:先用持续葡萄糖监测(CGM)或自我血糖监测明确「夜间高血糖」的真实模式(单纯夜间升高、黎明现象、Somogyi 反应等),再在保证血压达标(糖尿病肾病血压目标优先 < 130 mmHg,可耐受时;否则 < 140 mmHg)的前提下,优先选择低低血糖风险且具心肾获益的降糖路径。并且给出了「夜间高血糖的分型与处置路径」。
最让我安心的,是它「可溯源」的设计,让我确认了我的判断思路是符合主流指南的。那一刻,我不是在依赖 AI,而是在用 AI 快速核对证据。
后续的处理,当然还是我和上级医生一起商量、决定的。AI 从头到尾也没有替我下任何医嘱。对我来说,这个过程反而很重要——不只是「知道怎么做」,而是清楚自己为什么这么想。
结语:医学 AI 的判断表示,是医生觉得好用
聊完这几个故事,我们不禁要问:医生到底需要什么样的 AI?
从「氢离子」这几位真实医生的反馈中,我们可以看到一个清晰的画像:医生不需要一个能聊天的「花瓶」,而需要一个能「干活」的「战友」。
真正的医学 AI,大概应该具备以下三个特质:
循证为本(Evidence-Based):拒绝幻觉,关键结论都要有据可查,能经得起医生的核对。
场景落地(Practical):能解决夜班的焦虑、门诊的忙碌、科研的繁琐,而不是停留在榜单跑分上。
增强智能(Augmented Intelligence):AI 落地的各类工具应用(翻译、搜索、总结、问答),都是辅助医生决策,而不是替代医生承担责任。
在这个信息爆炸的时代,谁能帮医生把时间从「找资料」里抢回来,谁能严格循证言之有物,就是真正的临床刚需。或许,这就是未来医疗的模样——AI 负责搜索与整合,医生负责思考与关怀。
医学领域的一则名言,或许也能更好地诠释 AI 在未来医疗中的作用:
「Intelligence is knowing the cure, but Wisdom is knowing the patient.」
内容审核:张跃奇
项目审核:支锦程
题图来源:图虫创意
特别声明:以上文章内容仅代表作者本人观点,不代表本网站观点或立场。如有关于作品内容、版权或其它问题请与我们联系删除或修改。
澳鸟-全球资讯平台







